barr .ai y ridge
  • home
  • experience
  • research
  • publications
  • Publications
    • Onboard Autonomous Health Assessment and Global Localization for the Mars Helicopter: Towards Multi-Flight Operations
    • An Addendum to NeBula: Toward Extending Team CoSTAR's Solution to Larger Scale Environments
    • Simulation-Aided Handover Prediction From Video Using Recurrent Image-to-Motion Networks
    • Demonstration of Autonomous Sampling Techniques in an Icy Moon Terrestrial Analog
    • Early Recall, Late Precision: Multi-Robot Semantic Object Mapping under Operational Constraints in Perceptually-Degraded Environments
    • Self-Supervised Traversability Prediction by Learning to Reconstruct Safe Terrain
    • Rover Relocalization for Mars Sample Return by Virtual Template Synthesis and Matching
    • Machine Vision Based Sample-Tube Localization for Mars Sample Return
    • Smart Hardware Integration with Advanced Robot Programming Technologies for Efficient Reconfiguration of Robot Workcells
    • Training of Deep Neural Networks for the Generation of Dynamic Movement Primitives
    • Cut & Recombine: Reuse of Robot Action Components Based on Simple Language Instructions
    • Convolutional Encoder-Decoder Networks for Robust Image-to-Motion Prediction
    • Learning to Write Anywhere with Spatial Transformer Image-to-Motion Encoder-Decoder Networks
    • D6.6: Manual for Programming of Assembly Skills and Tasks
    • Base Frame Calibration of a Reconfigurable Multi-robot System with Kinesthetic Guidance
    • Rapid State Machine Assembly for Modular Robot Control Using Meta-Scripting, Templating and Code Generation
    • Active Reconfiguration of Software and Hardware in a Robotic Workcell
    • Computational Models of Affordance in Robotics: A Taxonomy and Systematic Classification
    • SMACHA : An API for Rapid State Machine Assembly
    • A Reconfigurable Robot Workcell in the Automotive Industry
    • Rapid Hardware and Software Reconfiguration in a Robotic Workcell
    • Reconcell Workcell Design
    • Action-Grounded Surface Geometry and Volumetric Shape Feature Representations for Object Affordance Prediction
    • D4.1: Sub-system for 3D Simulation, Visualization and Interfacing with the User
    • D6.1: Technical Report on Software and Hardware Components in the Workcell
    • Robotic Affordance Learning: Old Ideas, Recent Developments, and Potential Paths Forward
    • D4.4: Action Execution
    • D6.3: Repositories of Software, Data Bases and Benchmarks
    • Comparison of Action-Grounded and Non-Action-Grounded 3-D Shape Features for Object Affordance Classification
    • D5.4: Demonstrator of Intermediate Integration of the System
    • Self-Supervised Online Learning of Basic Object Push Affordances
    • D2.3.3: Transfer of Affordances and Categories: Technical Report or Scientific Publication on How to Use the Developed Representations of Affordances and Categories within the Architecture and in the Final Demonstration
    • Learning Basic Object Affordances in a Robotic System
    • Action-Grounded Push Affordance Bootstrapping of Unknown Objects
    • Transfer of Assembly Operations to New Workpiece Poses by Adaptation to the Desired Force Profile
    • DR 5.5: Combining Basic Cross-Modal Concepts into Novel Concepts
    • Relevance Determination for Learning Vector Quantization Using the Fisher Criterion Score
    • DR 5.4: Active Learning of Cross-Modal Concepts
    • DR 5.2: Continuous Learning of Cross-Modal Concepts
    • Self-Supervised Cross-Modal Online Learning of Basic Object Affordances for Developmental Robotic Systems
    • Unsupervised Learning of Basic Object Affordances from Object Properties
    • Towards Learning Basic Object Affordances from Object Properties
    • A System for Learning Basic Object Affordances Using a Self-Organizing Map
    • A System for Continuous Learning of Visual Concepts
    • A Framework for Continuous Learning of Simple Visual Concepts
    • DR 5.6: Framework for Continuous Learning with Different Levels of Supervision: Cognitive Systems for Cognitive Assistants
    • Interaktiven Sistem Za Kontinuirano Učenje Vizualnih Konceptov
    • DR.5.4: Object Models Suitable for Continuous and Human-Assisted Learning
    • Techniques for Computing Exact Hausdorff Measure with Application to a Sierpinski Sponge in $\mathbb{R}^3$
    • On Different Modes of Continuous Learning of Visual Properties
  • Research
    • CoHORT: Cooperative Human Operations with Robot Teams
    • Ingenuity Mars Helicopter
    • CADRE: Cooperative Autonomous Distributed Robotic Exploration
    • Europa Lander
    • DARPA RACER: Robotic Autonomy in Complex Environments with Resiliency
    • DARPA Subterranean Challenge
    • InVADER: In situ Vent Analysis Divebot for Exobiology Research
    • Mars Sample Return
    • IMEDNets: Image-to-Motion Encoder-Decoder Networks
    • ReconCell: A Reconfigurable Robot Workcell
    • ACAT: Learning and Execution of Action Categories
    • Xperience: Robots Bootstrapped through Learning from Experience
    • CogX: Cognitive Systems that Self-Understand and Self-Extend
    • CoSy: Cognitive Systems for Cognitive Assistants
    • VISIONTRAIN: Computational and Cognitive Vision Systems
  • Experience

D4.4: Action Execution

Mar 1, 2016·
Barry Ridge
,
Andrej Gams
,
Aljaž Kramberger
,
Aleš Ude
,
Dimitris Chrysostomou
,
Minija Tamošiūnaitė
,
Florentin Wörgötter
,
Michael Beetz
,
Daniel Nyga
,
Gheorghe Lisca
· 0 min read
PDF Cite Project
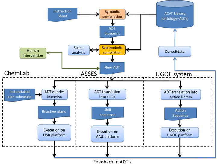
ADT-based integration between the different execution engines.
Last updated on Mar 1, 2016

← Robotic Affordance Learning: Old Ideas, Recent Developments, and Potential Paths Forward Sep 1, 2016
D6.3: Repositories of Software, Data Bases and Benchmarks Mar 1, 2016 →

© 2025 Barry Ridge. This work is licensed under CC BY NC ND 4.0